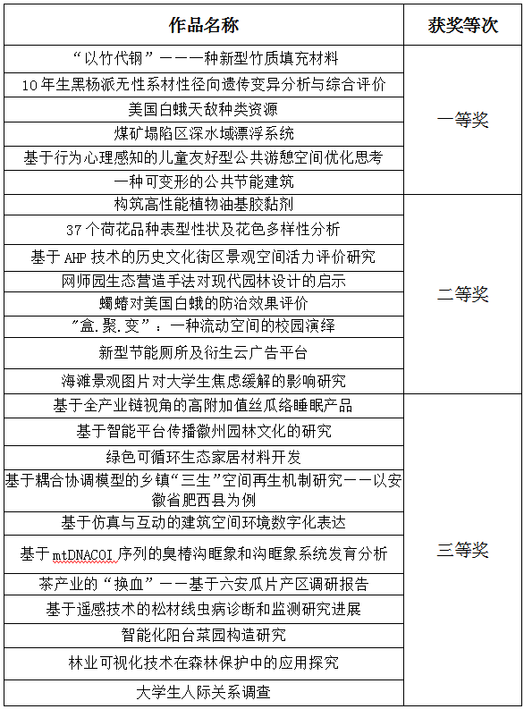
本次比赛经学生申请,共计收到25项参赛作品,依据评审专家综合评审,评选出院赛一等奖6项、二等奖8项、三等奖11项,现将结果公示如下:
如对以上公示结果有异议,请于2021年3月17日前以书面、电话等方式向学院团委反映。
联系人:岳兴程
电话:0551-65786519
地址:林学楼215室
共青团安徽农业大学林学与园林学院委员会
2021年3月15日
上一条:林学与园林学院第七届“互联网+”比赛院内评审结果公示 下一条:林学与园林学院举办第五届“兴林杯”作品大赛
【关闭】
Copyright 2023 安徽农业大学林学与园林学院 All Rights Reserved
地址:安徽省合肥市长江西路130号 邮编:230036 邮箱:lxyylxy@ahau.edu.cn
学院党政办公室:0551-65786519 教学、科研工作办公室:0551-65786502 学生管理、团学办公室:0551-65780770 0551-65780233
监督举报电话:0551-65783754 邮箱:lxyylxyjw@ahau.edu.cn