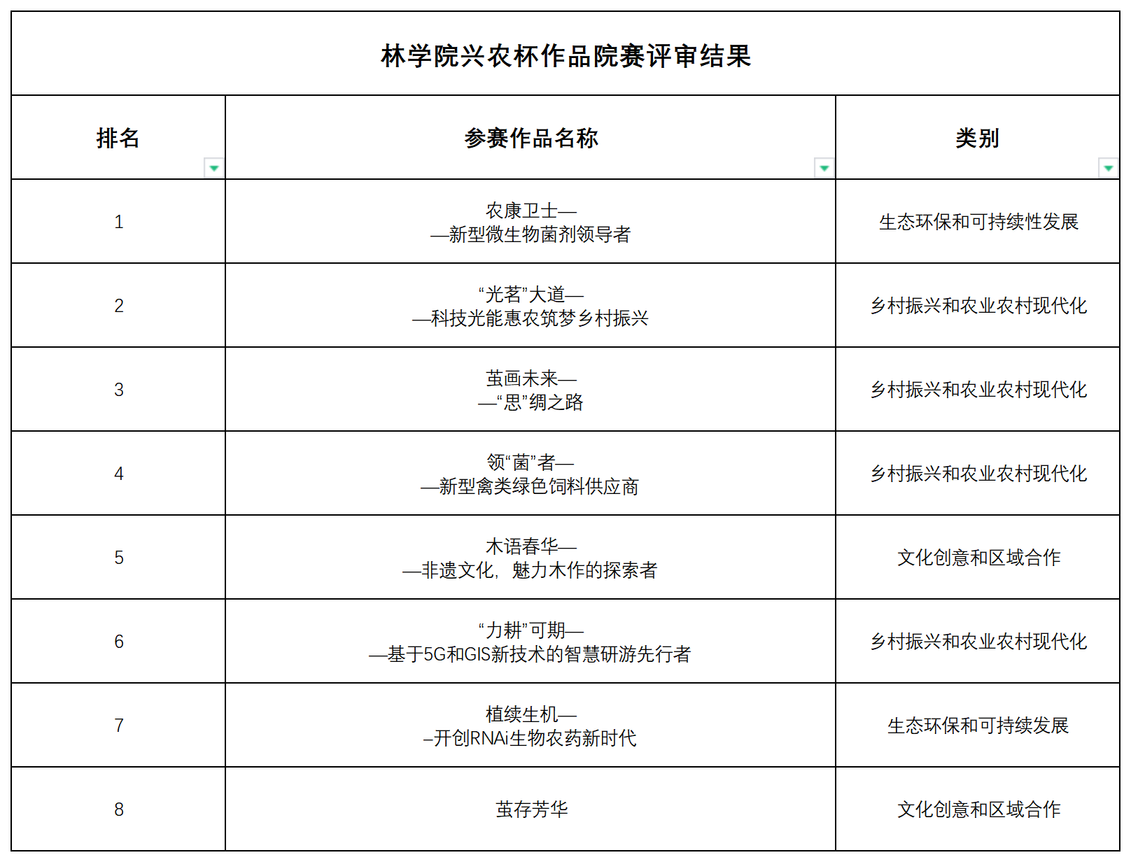
本次比赛经学生申请,共计收到8项参赛作品,依据评审专家综合评审,现将结果公示如下:
上一条:关于林学与园林学院“十佳团支书”、 “十佳班长”评选名单公示 下一条:关于2023年“优秀研究生”、“优秀研究生干部”暨“安科生物奖学金”学院推荐名单公示
【关闭】
Copyright 2023 安徽农业大学林学与园林学院 All Rights Reserved
地址:安徽省合肥市长江西路130号 邮编:230036 邮箱:lxyylxy@ahau.edu.cn
学院党政办公室:0551-65786519 教学、科研工作办公室:0551-65786502 学生管理、团学办公室:0551-65780770 0551-65780233
监督举报电话:0551-65783754 邮箱:lxyylxyjw@ahau.edu.cn