近日,安徽农业大学林学与园林学院张龙娃教授研究团队在国际期刊《Pesticide Biochemistry and Physiology》(中科院1区,TOP期刊)上发表了题为”Silencing the β-glucan recognition protein enhanced the pathogenicity of Cordyceps fumosorose against Hyphantria cunea Drury”的研究论文。该研究揭示了抑制美国白蛾(Hyphantria cunea)体内的β-葡聚糖识别蛋白(HcunβGRP1)能够显著增强玫烟色虫草菌(Cordyceps fumosorosea)对其的致病性,这一发现为新型生物防治技术的开发提供了重要理论依据。
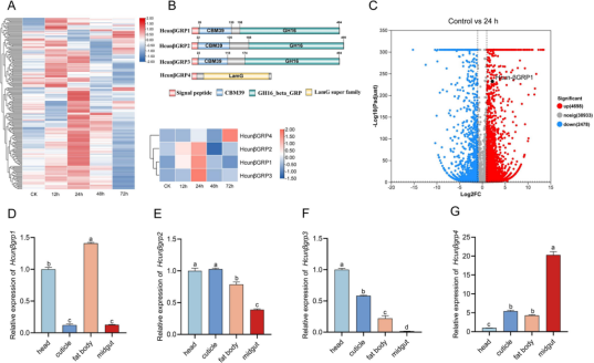
研究团队前期成功分离获得一株对美国白蛾具有高致病性的玫烟色虫草菌(C. fumosorosea),相比其他病原真菌,其在温度较低的环境中也能显现出较高的致病力。为探究美国白蛾对玫烟色虫草菌的免疫应激机制,本项目利用转录组学、qPCR、蛋白结合等技术,明确了HcunβGRP1是启示美国白蛾免疫防御玫烟色虫草菌的关键基因,并进一步证明了HcunβGRP1蛋白能够与真菌细胞壁中的β-1,3-葡聚糖结合,从而启动美国白蛾的天然免疫反应。

图1 玫烟色虫草菌感染后的美国白蛾转录组分析及其β-1,3-葡聚糖识别蛋白基因结构与组织特异性定量分析

图2HcunβGRP1蛋白结合能力的验证
为进一步探究HcunβGRP1基因对美国白蛾应对玫烟色虫草菌侵染的贡献,研究团队利用RNA干扰(RNAi)技术,实现对美国白蛾HcunβGRP1的沉默,并显著提高了玫烟色虫草菌对美国白蛾的致病力,累计死亡率也显著提高。上述结果表明,HcunβGRP1是美国白蛾抵抗真菌感染的重要免疫因子,抑制HcunβGRP1的表达可以增强玫烟色虫草菌的杀虫效果。
图3 HcunβGRP1基因沉默对美国白蛾四龄幼虫真菌感染敏感性的影响
该研究首次阐释了美国白蛾HcunβGRP1在玫烟色虫草菌感染过程中的功能,提供了一种通过抑制昆虫免疫反应来提高真菌致病性的协同策略,在昆虫免疫学与真菌生物防治领域具有新颖性与创新性,对美国白蛾等外来入侵物种绿色防控具有重要意义。
该研究得到了国家自然科学基金(32371890, 31870640和32302454)、安徽省高校优秀科研创新团队(2023AH051048,2024AH010010)及国家重点研发项目(2023YFC2604802)等项目资助。研究成果已发表于《Pesticide Biochemistry and Physiology》,更多信息请访问:https://doi.org/10.1016/j.pestbp.2025.106415(图文/白建洋 编辑/白舒豪 初审/陈枫 审核/江正君)